车辆零部件DOT认证法规与标准汇总
文章出处:赛特 浏览次数:-发表时间:2016-05-24
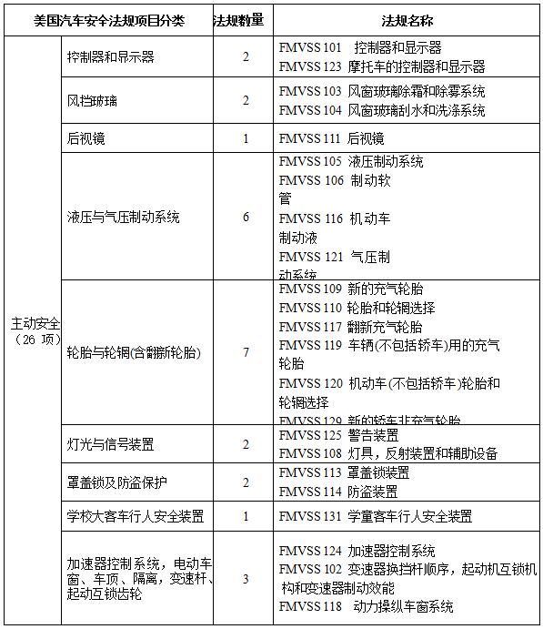
根据美国交通部要求,凡是需要进入美国市场的车辆及零部件,必须按照DOT认证法规与标准(FMVSS)进行测试与注册备案。每个产品测对应法规都不同。赛特工程师罗列出了涉及到的车辆零部件E-mark认证的法规号,供客户参考。
FMVSS(联邦机动车安全标准)法规介绍


广州赛特公司多年来专注于车辆及零部件DOT认证,拥有强大的技术服务团队,国际部工程师专门负责DOT认证法规与标准的搜集、整理、翻译以及更新工作。如企业需要具体的法规与标准,可在线咨询
或致电400-807-8070工程师。
98%的用户还对以下内容感兴趣:
下一篇:DOT认证如何查询?上一篇: 赛特公司为您免费提供的DOT认证服务
此文关键词:DOT认证标准,DOT认证法规,DOT法规号
同类文章排行
- 尾灯DOT认证详情介绍
- 汽车安全玻璃DOT认证相关介绍
- 美国DOT认证特点概述
- 申请DOT认证的意义及其流程介绍
- 专业DOT认证公司需满足以下四点!
- DOT注册有什么前提条件?
- 汽车安全带DOT认证介绍
- 什么是DOT认证美国代理商?
- 美国DOT认证和中国CCC认证的相同与不同!
- DOT认证标志意义与作用介绍!
您的浏览历史



